山西建投智慧绿建示范园项目光储直柔应用
光储直柔系统的引入背景
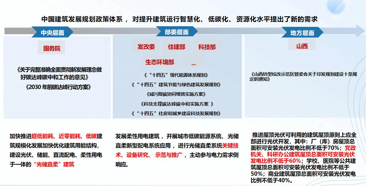
全球气候变化带来严峻挑战,国务院部委等发布的2023年前碳达峰行动方案大力推广光储直柔系统。集团所在综改区对光伏发电比例有高标准要求。我们决定在绿建示范园内引入光储直柔系统,以科技的力量推动绿色建筑的可持续发展。

光储直柔系统及优势
光储直柔中的“光”指的是分布式光伏 ,本项目在北部会展A4屋面铺设光伏板;“储”指的是分布式储能 ,本系统中选择铅酸电池作为系统的后备应急电源;“直”指低压直流配电系统 ,本系统设置DC750V 和DC220V两个电压等级;“柔”指的是柔性控制技术,本系统中是指控制直流母线电压实现建筑对电网的柔性可调。

避免电量损失:日常生活用电为交流电,光伏发的电为直流电,传统光伏建筑需安装逆变器将直流电转变为交流电,转换过程会造成电量损失,而直流配电可避免这一问题,运行效率更好,切换简单且安全性较高。调节能力强:配套应用储能和柔性用电系统,建筑在用电上有15%—30%的调节能力。
与传统光伏技术对比

项目概述
山西智慧绿建示范园项目位于山西综改示范区唐槐园区,建筑面积7385㎡,其中地上部分建筑面积为545㎡,地下部分面积为6840㎡。地下二层3.7m,主要功能为人防、地下车库及设备用房;地下一层4.8m,主要功能为地下车库、职工餐厅及设备用房,地上部分为礼仪智慧广场。项目围绕双碳概念,以低碳花园为载体,展示节能、创能、智能、技能四大主题,其中包含海绵城市、植物固碳、应用光伏、风动设施、智能座椅等前沿科技。山西建投智慧绿建示范园项目不仅是建投集团总部的形象展示窗口,更是我们践行智能科技与绿色生态理念融合创新的典范。
项目光伏铺设及设备
光伏铺设位置:楼梯间地面、屋顶及地库屋面顶部铺设光伏发电。采用绵延起伏的坡屋面,结合建筑屋面,采用1834块 50wp 铝镁锰屋顶,发电功率86.48kwp,屋面光伏板营造成瓦片风格,将建筑与光伏完美融合。供电范围:光伏屋顶可铺设光伏容量为79.2kW,光伏发电直接给地库照明及餐厅厨房照明供电。光储直柔供电系统主要设备:柔性双向变换器、光伏组件、光伏变换器、保护设备、计量、监控系统等。
本项目将储能作为后备应急电源,当市电丢失且天气不好的情况下为负载提供不间断供电,容量按负荷功率后备1h配置,提高照明系统的供电可靠性。根据负荷功率及支撑时间进行蓄电池容量的选择。涉及到对蓄电池的容量及数量的选择,电池放电时,随着放电时间的增加,电池电压会逐步降低,当电池电压降至终止电压(终止电压是指电压下降到电池不宜再继续放电的最低工作电压值)时,就当切断放电回路。终止电压值不是固定不变的,它随着放电电流的增大而降低,同一个蓄电池放电电流越大,终止电压可以越低,反之应该越高,也就是说,大电流放电时容许蓄电池电压下降至较低的值,而小电流放电就不行,否则会造成电池损毁或是降低其使用寿命。本项目预选OTP的铅酸电池6-FM-100,48节串联,单体电池电压12V、容量100Ah。

商业模式及效益
商业模式:“自发自用、余电上网”,光伏建筑在企业屋顶上,企业优先自用,其余部分返送给电网。效益:年发电量约9.8万kWh,累计节省电费5.6万元/年。平均每年预计可节约标准煤39.9t,减少排放二氧化碳98.5t,二氧化硫2.96t,粉尘排放26.9t,氮氧化物1.48t。
技术难题及解决方向
尽管光储直柔系统取得了一定技术突破,但仍存在建设和运营成本较高、光伏电池转换效率、储能电池寿命和安全性、直流配电和柔性用电技术稳定性等技术难题。解决方向包括加强技术研发和创新,提高设备效率、优化系统设计。
对于建设和运营成本较高的问题,可以通过规模化生产降低设备成本,同时优化系统设计,减少不必要的设备和线路,降低建设成本。在运营方面,可以采用智能化管理系统,提高能源利用效率,降低运营成本。
提高光伏电池的转换效率可以通过研发新型光伏材料、优化电池结构等方式实现。例如,采用高效的多晶硅、单晶硅光伏电池,或者研发新型的钙钛矿太阳能电池等。
对于储能电池的寿命和安全性问题,可以加强电池管理系统的研发,实时监测电池的状态,避免过充、过放等情况,延长电池寿命。同时,采用安全性能更高的储能电池,如磷酸铁锂电池等。
提高直流配电和柔性用电技术的稳定性可以通过优化系统控制策略、提高设备的可靠性等方式实现。例如,采用先进的电力电子技术,实现对直流配电系统的精确控制,提高系统的稳定性和可靠性。
